商品編號:P0116400348277 原始貨號:6064578
分享
享免運優惠
  • 全館滿 1000 免運

怪物講師教學團隊教你用跟讀法破解全新制TOEIC多益口說攻略+模擬試題+解析(附三種音檔+「Youtor App」內含VRP虛擬點讀筆)


書號:6064578
ISBN:9786269861101
作者:薛詠文
出版日期:2024 年 08 月
數量
$ 440 $ 499 現貨只剩1件即將完售!
  • 原價 : $ 499

現貨只剩1即將完售!

+

以優惠價格加購商品

付款方式:
線上刷卡 / ATM 轉帳
運送方式:
宅配-免運 / 全家常溫取貨

內容簡介

「怪物講師教學團隊」
曾創下網路書店每分鐘賣出一本的銷售紀錄!

「怪物講師出多益口說就好了!」
「我需要能高分通過多益口說的攻略書!」
「跪求怪物講師多益口說試題!」
讀者們的心聲,我們都聽到了!

由「6次多益滿分補教名師」薛詠文老師撰寫,
再由「怪物講師教學團隊(臺灣)」審定,
「考試怪物」、「猜題怪物」、「解題怪物」聯合出擊,
打造最全面、最豐富、最專業、最多元的
TOEIC多益口說攻略+模擬試題+解析,
讓你一舉拿下TOEIC多益口說高分!

*TOEIC多益常勝軍薛詠文老師教你用跟讀法(Shadowing),徹底破解多益口說的祕密!

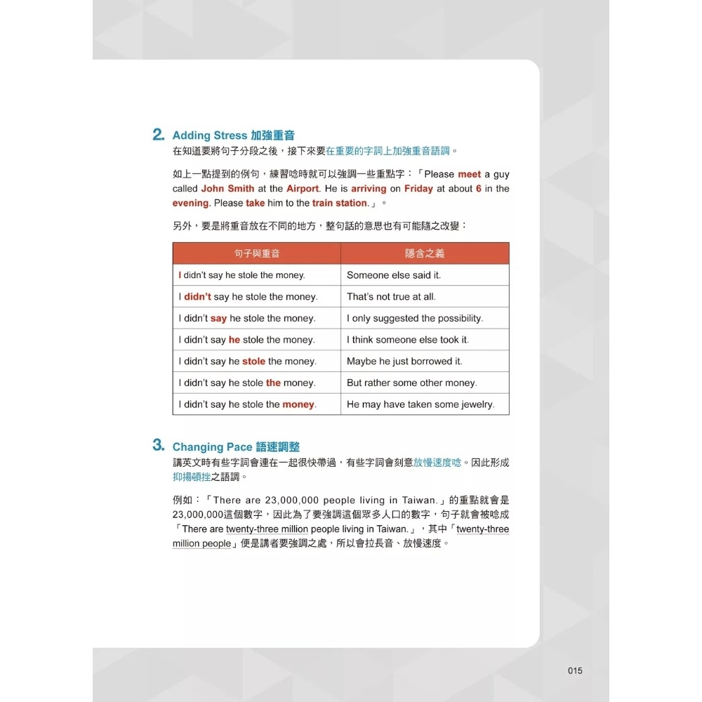
1. 「猜題怪物」完全掌握多益口說出題趨勢!
由專精多益測驗的由6次多益滿分的「猜題怪物講師」薛詠文老師撰寫,結合自身考試經歷,剖析口說測驗的出題趨勢,保證最接近實際測驗內容。
2. 「解題怪物」保證絕對高分的答題範例!
書中所有測驗問題皆提供精準答題範例,只要跟著「解題怪物」的答題邏輯及技巧,絕對能讓評分老師不吝於給出高分。
3. 「考試怪物」的三回擬真實戰模擬試題!
根據實際多益口說測驗的題型及內容撰寫模擬試題,除了完全擬真測驗的流程外,更有詳盡解析、例答以及中譯,讓考生安心進考場!
4. TOEIC多益口說5個Part的題型精準分析!
多益口說測驗共分成5個Part,每個Part會再根據題目類型、主題、架構等,提點考生答題方向與重點,才不會一錯再錯。
5. 怪物級學習法:「三種音檔」X「跟讀法學習」!
採用「跟讀法(Shadowing)」練習口說發音,再搭配「Youtor App(內含VRP虛擬點讀筆)」邊聽書中慢速、隔句、正常速度三種版本的音檔,邊練習開口說,口說能力絕對快速提升。

★本書未提供CD,未提供光碟燒錄服務。
用「跟讀法」破解多益口說拿高分,別再怪自己口說不好!

★ 什麼是跟讀法(Shadowing)?
透過「聽到什麼就說什麼」的方式,進行發音的模仿,這類的練習方式就像跟隨影子一樣,因此英文上稱為Shadowing。

★ 書中收錄哪三種音檔?
1. 慢速音檔:比一般說話速度還要慢一點的音檔,幫助考生熟悉音檔內容及聽清楚發音。
2. 隔句音檔:為正常速度的音檔,每個句子分開唸,且有暫停時間,讓考生們能一句一句跟著唸。
3. 正常速度音檔:為正常速度的音檔,一次會將所有內容唸完,讓考生們能一起跟著唸出來。

【使用說明】
沒機會練口說?別再浪費時間,快用「跟讀法」練習!
Step 1. 先熟悉範例答案及題型分析
TOEIC多益口說測驗的題數共有11題,題數雖少,但作答時間有限,若能先熟悉範例答案和題型,一定能幫助考生有效利用時間、不慌張。
→ Part 1(Questions 1-2):朗讀 Read a Text Aloud
→ Part 2(Questions 3-4):描述照片 Describe a Picture
→ Part 3(Questions 5-7):回答問題 Respond to Questions
→ Part 4(Questions 8-10):依據題目資料應答 Respond to Questions Using Information Provided
→ Part 5(Question 11):陳述意見 Express an opinion

Step 2. 做三回口說測驗模擬試題
薛詠文老師精心撰寫共三回的TOEIC多益口說全真模擬試題,讓考生能在考前充分練習,全面提升口說答題實力。

Step 3. 用「跟讀法」訓練英文發音
用「Youtor App(內含VRP虛擬點讀筆)」聽書中收錄的三種音檔,以及用「跟讀法」學習,一定能改善咬字不清、表達卡頓的問題。

[跟讀法學習步驟]
1. 聽慢速音檔,寫下聽到的內容後,再核對原文修改。
2. 重聽一次慢速音檔,一句一句看稿跟著唸。
→ 聽音檔的發音及語調,再依照自己的速度,大聲且清楚地唸出來。
3. 不要看稿,跟著正常速度的音檔聽一句、唸一句(隔句音檔)。
4. 不要看稿,跟著正常速度的音檔整段一起唸出來(正常速度音檔)。

揪!人來買

推薦親友來血拚 成功購買雙方皆可賺回饋金!
※ 詳細回饋金計畫與查詢請點我了解
 購物說明
 
出貨方式
1. 宅配到府:每筆訂單未滿 1000元 須加收 100元 物流處理費用。(活動期間則按照活動內容進行調整)
2. 超商取貨:每筆訂單皆需加收 60元 物流處理費用。
退貨退款
1. 會員辦理退換貨時,於收到貨七日內與客服人員連絡,商品必須是全新狀態與完整包裝(請注意保持商品本體、配件、贈品、保證書、原廠包裝及所有附隨文件或資料的完整性,切勿缺漏任何配件或損毀原廠外盒)。
2. 產品非破損、瑕疵或寄送錯誤而申請換貨者,換貨運費將由您負擔。
3. 超值特賣和包膜桌遊恕不接受退換貨。
其他問題
1. 您可以點選聯絡我們或來信客服信箱 cranebookshop@gmail.com。
2. 若欲大量購書,或有特殊作業需求,建議您可洽詢 02-23934497
您的專屬推薦